作者: 发布时间:2025-05-09 09:27:31 字号: 大 中 小

在心理学的多元版图中,人本主义心理咨询与治疗始终占据着独特而重要的地位。为了进一步推动人本主义心理咨询与治疗的深入交流与全面发展,兹定于2025年4月26日至4月27日在上海举办“第八届全国人本主义心理咨询与治疗大会”,诚邀各位心理学领域专家、学者、从业者拨冗参与。
一、会议主题
本届大会的主题为:“人本取向多样性的发展”。大会将在广义的人本主义心理咨询与治疗范畴内展开积极的研讨,涵盖多种极具影响力的人本主义心理疗法,以人为中心疗法、聚焦-体验取向疗法、存在主义疗法、情绪聚焦疗法、格式塔疗法等等。同时,也将涉及人本主义心理学的积极心理学等等应用紧密相关的领域,以及与人本主义心理疗法之外其他疗法,如精神分析、认知疗法、家庭疗法、叙事疗法等的积极对话。
大会期间,我们将邀请国内外知名的心理学专家进行主题演讲,分享他们在各大人本主义心理疗法及相关领域的前沿研究成果、实践经验与深刻见解。大会还将设置丰富多样的分组讨论环节,为参会者提供充分的交流互动机会,促进不同理念与方法之间的碰撞与融合。无论是深入理论研究,还是专注临床实践,亦或是探索创新应用,本次大会都将为您提供一个广阔且富有深度的交流平台。
二、参会人员
全国心理咨询与治疗工作者,院校相关专业的师生,以及对人本心理咨询与治疗感兴趣的心理学爱好者。
三、会议组织架构、参会人员
主办单位:
中国心理学会临床与咨询心理学专业委员会
承办单位:
上海市心理学会临床心理与心理咨询工作委员会
华东师范大学心理与认知科学学院
协办单位:
上海市应用心理专业学位研究生教育指导委员会
上海市心理健康与危机干预重点实验室
大会荣誉主席:林孟平
大会主席:伍新春、周晓林
大会副主席:庞维国、孟慧
大会学术委员会
主任:徐钧、席居哲
成员(按姓氏拼音排序):安芹、安媛媛、陈昌凯、陈秋燕、陈师韬、陈玉英、程刚、樊富珉、高隽、何昭红、洪梅、侯志瑾、黄丽珊、黄淑真、霍莉钦、季青、贾晓明、江光荣、江晖、姜雁、金参花、孔勤、李洪涛、李梅、李明、李媛、蔺桂瑞、刘冠宇、刘茵、芦咏莉、陆晓娅、乔志宏、任志洪、桑志芹、宋秀芝、孙启武、陶勑恒、王光、王铭、王伟、王晓芳、王学富、吴青芝、吴冉、吴燕霞、武家申、夏勉、夏锡梅、谢钢、许燕、严文华、杨吉膺、杨映萍、姚玉红、张豹、张迪、张海滨、张洪英、张景芳、张澜、张平、张西超、张亚、郑洪利、周圆、朱虹
大会组织委员会
主任:朱旭、张麒
成员(按姓氏拼音排序):陈雪、东振明、李雪、马伟军、汪红英、王文超、徐毅强、杨丹、张鹏骞、周宁宁
四、会议时间、地点和日程安排
1.会议时间:2025年4月26日至4月27日
2.会议地点:华东师范大学(上海市普陀区中山北路3663号)
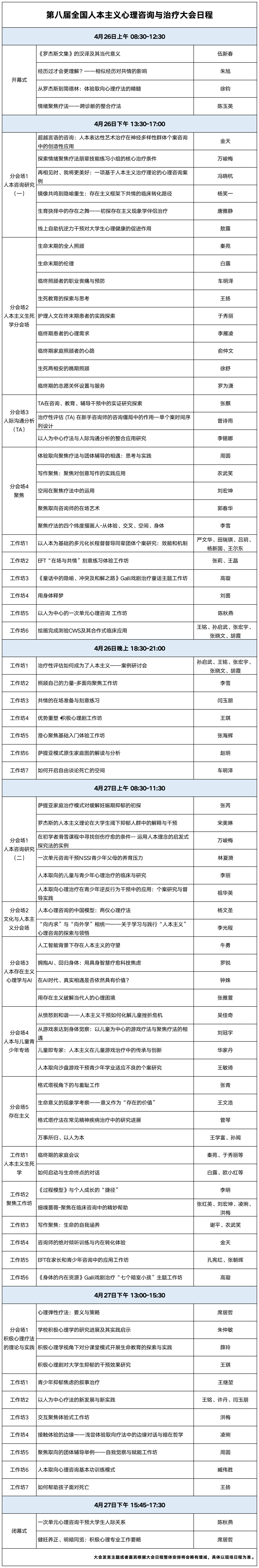
3.会议主要日程

五、会议注册缴费
1.会议注册费标准

注:参会者会议期间的往返交通费、餐费和住宿费均自理。
2.注册缴费流程

3.注册缴费方式
本次会议由中国心理学会收费,提供增值税电子普通发票,发票项目为“会议费”。所有参会者均需登录中国心理学会会议系统注册缴费,网址(或点击“阅读原文”跳转):https://renben2025.psysoc.org.cn/
或扫二维码:

4.重要提醒
(1)在网页右侧的“注册投稿”选择“注册会议账号”或“登录已有账号”进行注册和登录。如参会者是中国心理学会在册会员,请使用与会员系统登记一致的手机号码注册和登录,以便读取会员信息,享受会员优惠。
(2)在“我的报名信息”中的“发票信息”栏正确填写发票抬头、纳税人识别号。请事先与报销单位确认有关信息,发票一旦开出,不予修改或更换。如无报销单位,发票抬头可填写参会人员姓名,纳税人识别号填写身份证号码。填写完发票信息后方可提交。
(3)点击“缴费信息”中的“查看我的会议费详情”,或点击左侧栏缴费状态的“未缴费”红色文字进行在线缴费。可采用微信、支付宝或者银行汇款方式缴费。
(4)请参会者提前与报销单位确认是否必须使用公务卡或单位对公转账缴费,以免产生无法报销的问题。若使用微信、支付宝方式缴费,可自行绑定公务卡。若使用银行汇款方式缴费,需在附言中备注参会者姓名,并在会议系统缴费页面上传汇款凭证,以便财务对账使用。
(4)发票与退费。请参会代表在会议系统中登记发票信息,大会结束后一周内统一开具电子发票,发送至会议系统中预留的邮箱,参会者也可登录会议系统下载。如临时不能参会,请于4月26日18:00前与会务组联系和进行退费申请登记,逾期不再受理。
六、参会指引
1.住宿推荐:学校周边酒店众多,参会者请根据自身需求自行选择并预定酒店。

2.报到地点:华东师范大学普陀校区思群堂(上海市普陀区中山北路3663号)。
3.进校提示:参会代表请务必携带好本人的身份证件,方可进入学校。建议参会代表绿色出行,校园内停车位有限,且需事先申报审批。
4.会议微信群:会务组将在会议开始前一周左右建参会通知微信群,会议报到、工作坊预报名等信息将在群内及时通知。
七、会务咨询
如您有任何疑问,可致电或邮件咨询。
联系人:刘老师
联系方式:renbendahui(微信),15618333096(手机)
邮箱:renbendahui@163.com

主办单位:
中国心理学会临床与咨询心理学专业委员会
承办单位:
上海市心理学会临床心理与心理咨询工作委员会
华东师范大学心理与认知科学学院
协办单位:
上海市应用心理专业学位研究生教育指导委员会
上海市心理健康与危机干预重点实验室
2025年3月31日